摘要:
今天给大家说说关于预报名有这么多坑?80%的考研人都碰上过!报不上名可别怪我的内容, 近日,研招网发布了2022年统考考生需准备的网报信息!大家可按照表中需求准备起来啦!↓↓↓你终于坚持到了预报名!不仅9 ,下面我们来看看本文究竟说了些什么,有没有对您有点帮助。
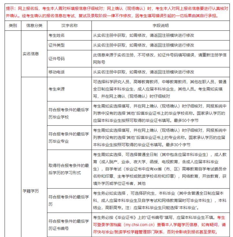
近日,研招网发布了2022年统考考生需准备的网报信息!




你终于坚持到了预报名!
不仅9月要忙着准备材料报名,
10月的假期还与你无关,毫无喘息的时间
22考研人,你就要办理“入场券”啦!
预报名:2021年9月24日至9月27日
网报:2021年10月5日至10月25日
“预”报名,顾名思义,预先报名。所填入的信息和正式报名同样有效。提前为考生开通预报名,就是为了避免正式报名时减轻研招网负荷。如果报名信息、院校确认无误可选择缴费,生成报名号,即为报名成功!10月正式报名的时候就不用再次报了。报名时务必确保信息正确,不确定信息核实完毕后再填写!容易填写错误信息有:
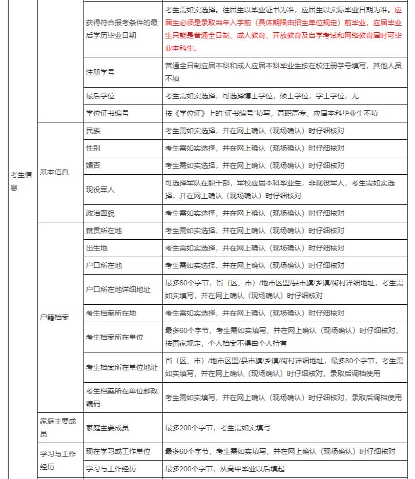
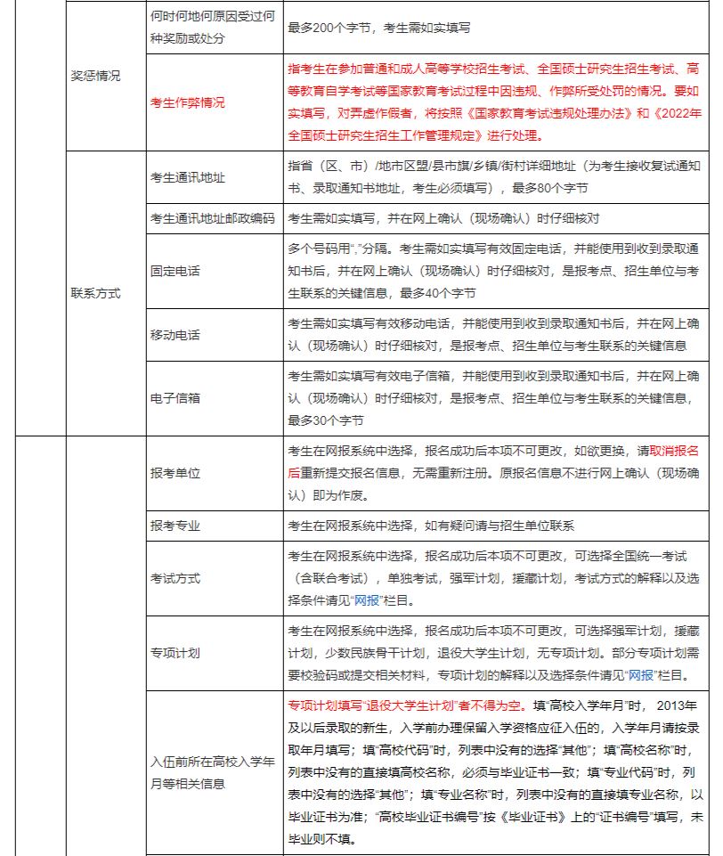
考试地点、报考院校、同一专业多学院招生、全日制双色球2013125与非全日制、定向与非定向,以上信息务必不要出现问题。在这里还是建议大家慎重考虑,好好检查后再缴费确认哦!~自17年开始,大多数地区往届生是可以预报名的。18年后,四川、辽宁等省份的往届生就不可以参加预报名啦。一定要参与预报名!预报名也起到提前抢占“报考点”的作用!每个报考点的考生容纳量有限,所以报考点报满了,晚报的就不可以选择这个报考点了。一些考位紧张的地区会出现报不上名的情况,比如近两年四川考点一直很紧张,建议尽早报名,先报名先占坑??!
(四川往届生就比较吃亏,心疼抱抱
)
??应届生较为方便,手快抢先下手,就能选到本校考点。熟悉的环境下,才能帮助你正常发挥~??往届生来讲报考点可以是户口所在地附近、或工作所在地(须提供工作证明、三个月以上社保证明)。有些省市可自主选择考邦喜尔点,那大家就是先到先得,抢到自己想去的考点。但近几年部分省份没有给出可选考场,系统会自动安排。大家可以提前了解去年的考场分布情况~?确定了考点后,有订酒店需求的绝对要快!?。?/section>?除了报考点、报考单位不能改
?其他的信息都可以修改,包括报考专业和研究方向。
如果报考点和报考单位填写错误的话,点击“新增报名信息”,可以重新报名的,即使错过了预报名的时间也不用担心罗林虎,正式报名时依旧可以修改。
报名期间,考生可自行修改网上报名信息或重新填报报名信息,但结束前一位考生只能保留一条有效报名信息。逾期不再补报,也不得修改报名信息。
生成报名号并缴费即为报名成功了,?报名成功后不可以修改“招生单位、报考点、考试方式”等关键信息,如果要修改,需要作废前面信息,重新生成报名号,报名费会退回。有的省市根本不看户籍,拿着身份证和学历证书就能报名确认;有的省市却很较真,限定必须在户口或工作所在地报考;有的省市需要工作证明(甚至还需要社保证明,比如北京)才能异地报考。各省市报考点的规定不一样,?♂?建议仔细查看自己选择的那个报考点的网报公告或现场确认须知,上面都有详细说明,或者在工作日电话咨询报考点。
对了!报名照片将成为你报名、未来研究生校园卡照片喏!

查看隐藏内容