摘要:
今天给大家说说关于意外发现!Science:“好胆固醇”竟然还能隐藏炎症分子,保的内容,大家都知道第67集团军,我们体内的胆固醇是有“好坏”之分的。其中,与增加心脑血管疾病风险密切相关的低密度脂蛋白胆固醇(LDL-C)被称为 ,下面我们来看看本文究竟说了些什么,有没有对您有点帮助。
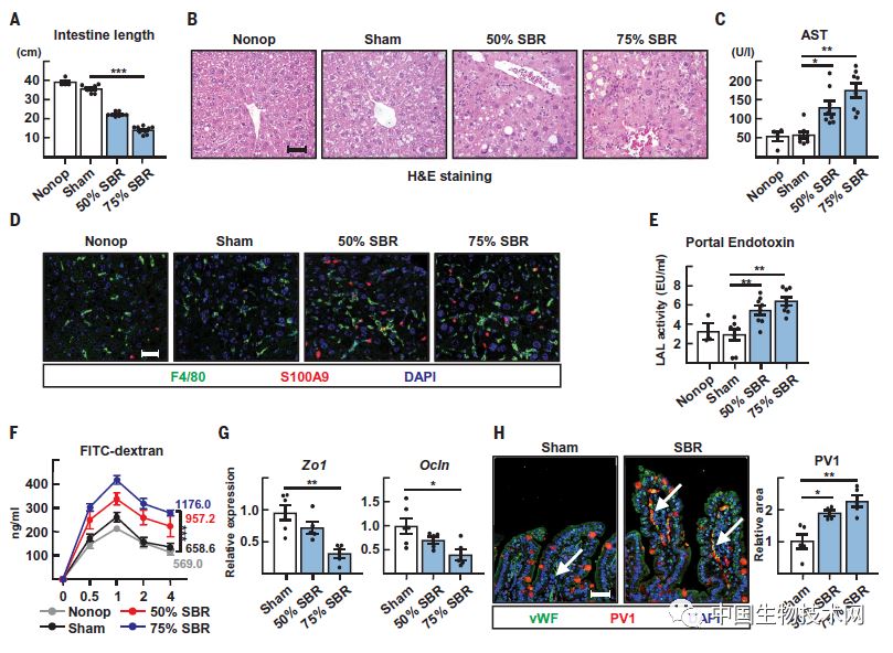
大家都知道第67集团军,我们体内的胆固醇是有“好坏”之分的。其中,与增加心脑血管疾病风险密切相关的低密度脂蛋白胆固醇(LDL-C)被称为“坏胆固醇”(上图中黄色的部分);而另一个被称为“好胆固醇”的高密度脂蛋白胆固醇(HDL-C)则具有相反的作用(上图中蓝色的部分)。但由于临床试验显示“好胆固醇”对心血管疾病没有明显的益处,因此近年来增加整体高密度脂蛋白水平的药物已不再受到追捧。2021年7月23日,发表在 Science 上的一项最新研究中,来自美国圣德哈重塑未来路易斯华盛顿大学和韩国江原国立大学领导的研究团队发现,肠源性高密度脂蛋白(HDL)在保护肝脏免受损伤方面发挥着意想不到的作用,它们隔离了有害分子,阻断了肠道细菌产生的炎症信号,从而避免了炎症反应,?;ち烁卧?。该研究表明,肠道中低水平的HDL会加剧肝损伤病理学;提高HDL水平的药物改善了疾病效果。因此,该研究为治疗肝病提供了新的靶点。高密度脂蛋白(HDL)通过与多种血浆蛋白的相互作用,参与胆固醇稳态。它主要负责清除体内的胆固醇,并将其输送到肝脏进行处理,HDL可能还具有抗炎或抗菌作用。大部分的HDL由肝脏合成,但肠道也会产生HDL,然而,肠道与肝脏产生的HDL作用是否相同还始终是个谜。因此,揭开这个谜团并了解HDL的运输模式将有助于深入了解其在健康和疾病中的作用。在这项研究中,研究人员发现了一种特殊类型的HDL,并称其为HDL3。当HDL3经由肠道产生时,可以阻止肠道细菌发出的导致肝脏炎症的信号。这些信号如果不被及时阻断,就会从肠道传到肝脏,并在那里激活引发炎症状态的免疫细胞,从而导致肝脏损伤。众所周知,非酒精性脂肪肝病(MAFLD,原称NAFLD)已成为一种日益严重的流行病,全球每4个人中就有1人患有MAFLD。MAFLD患者进一步将发展为非酒精性脂肪性肝炎(NASH),在严重的情况下,NASH还将发展为肝纤维化、肝硬化,甚至是肝细胞癌,最终导致患者死亡。在这项研究中,研究人员表明,来自肠道的HDL3可以?;ば∈蟮母卧嗝馐苎字?。任何类型的肠道损伤都会影响一组革兰氏阴性菌对身体的影响。这些微生物产生一种叫做脂多糖(LPS)的炎症分子,它可以通过门静脉进入肝脏。门静脉系统是肝脏机能血管集合的统称,由肠系膜上深夜故事聊斋秀静脉和脾静脉汇合而成,收集了消化道、脾、胰、胆囊的血液,并携带丰富的营养物质运送至肝脏。在这一过程中,肠道细菌的物质可能也会随着食物中的营养物质一起“旅行”,从而激活引发炎症的免疫细胞,导致脂肪肝或肝纤维化等肝脏疾病。此前,研究人员注意到,一些早产儿会出现危及生命的坏死性肠炎,需要通过手术切除部分肠道。而且,即使在成功的肠道手术后,这些婴儿往往还会出现肝脏疾病。为此,研究人员通过小鼠模型研究了这一问题。他们切除了小鼠的一部分小肠,并研究由此产生的肝纤维化。此前有文献表明,HDL可能会干扰免疫细胞对脂多糖的检测,而且脂多糖受体可能与肠道手术后的肝病有关。
研究人员通过荧光照射小鼠不同的器官,追踪了HDL的运输模式。他们发现,HDL在回肠中大量产生,不像乳糜微粒那样进入引流淋巴管。相反,肠道内的HDL迅速进入门静脉。当HDL3沿着门静脉进行这一短暂的旅程时,LPS结合蛋白(LBP)在HDL3颗粒中富集。而LBP通常会与有害的脂多糖结合,然后激活称为库普弗细胞的免疫细胞,这些是驻留在肝脏中的巨噬细胞,随后引发肝脏炎症。作为蛋白质和脂肪的复合物,HDL3利用其与LBP的合作关系与脂多糖结合。实验显示,当LBP成为HDL3复合物的一部分时,它可以防止引发上述一系列炎症的过程。实验结果显示,只有当LBP与HDL3结合时,才会在物理上起到阻碍作用,因此脂多糖不能激活炎症免疫细胞,HDL3隐藏了有害分子;而当HDL3不存在时,一旦LBP与脂多糖结合,LBP就不能阻止有害脂多糖的形成,从而引发更强烈的炎症反应。研究人员发现,当来自肠道的HDL3减少时,妙玉堂例如通过手术切除一部分肠道,肝脏损伤会更严重。他们认为,手术似乎引起了两个问题。首先,这意味着产生的HDL3减少,而手术本身会导致肠道的损伤状态,从而使更多的脂多糖溢出到门静脉血液中。其次,当切除肠中产生最多HDL3的部分时,肝脏会得到最糟糕的结果。研究人员通过基因上无法产生HDL3的小鼠实验验证了这一发现。该团队还想了解这种状态是否也存在于其他形式的肠道损伤中,因此他们研究了高脂肪饮食和酒精性肝病的小鼠模型。他们发现,在所有这些肠道损伤模型中,HDL3均具有保护作用,它与受损肠道释放的额外脂多糖结合,并阻断其在肝脏下游产生的炎症作用。进一步研究表明,人类血液样本中也存在同样的?;ば苑肿痈春衔?,这表明人类也存在类似机制。研究人员还使用了一种药物化合物来增加小鼠肠道中的HDL3,并发现它能?;ば∈竺馐懿煌嘈偷母嗡鹕?。虽然该药物只用于动物研究,但这项研究揭示了治疗或预防肝病的新可能性,无论肝病是由高脂肪饮食、酗酒或手术等身体损伤引起的。该研究通讯作者、华盛顿大学医学院病理学系免疫学杰出教授Gwendalyn Randolph说:“我们希望HDL3可以作为未来肝病治疗的新靶点。我们还在继续研究,以便更好地了解这一独特过程的细节?!?/section>论文链接:
https://science.sciencemag.org/content/373/6553/eabe6729
P3
益生菌*益生元*后生元
Probiotics*Prebiotics*Postbiotics

微生泰:科普微生态知识,传播健康理念

微调生活,泰然处之
花果山酵素坊

查看隐藏内容